近日,贛州市人民政府辦公室印發《2022年贛州市富硒產業發展工作方案》,明確了2022年贛州市富硒產業發展重點任務,我市將立足天然富硒資源優勢,堅持一二三產融合發展和“硒+X”戰略,聚焦富硒臍橙、富硒蔬菜、富硒水稻、富硒高山茶、富硒禽蛋等五大產業和縣域特色產業,圍繞富硒全產業鏈體系,大力培育和發展富硒功能農業、富硒現代食品工業、富硒特色現代服務業等現代生產要素聚集的富硒產業集群,打造富硒產業“創新鏈+服務鏈”。建成一批富硒產業高標準示范基地、認證一批富硒農產品品/牌、打造一批涉硒示范龍頭企業,力爭富硒產業總產值突破300億元,推動富硒農業成為傳統農業轉型升級和農民增收致富的支柱產業,唱響“世界生態硒地”。
根據方案,我市在2022年通過加強富硒土壤資源保護與開發利用,發揮首批富硒產業示范基地帶動作用,新建高標準富硒產業示范基地50個以上;按照“擴大總量、提檔升級、特色鮮明、示范帶動”的總體要求,結合富硒農業產業發展實際,集中優勢資源,推動建設18個高標準富硒產業園區;突出綠色有機富硒農業資源優勢,出臺獎補政策,重點培育30個集生產、加工、銷售和三產融合于一體的富硒農業示范龍頭企業;完成贛州市富硒農業與產品開發技術創新中心、贛南富硒研究院建設,啟動富硒功能產品研發、富硒功能農業大數據中心建設,開展硒與動物和人體健康國際計劃合作研究,不斷提高新技術、新產品示范推廣能力和科研成果轉化率,通過硒科技創新驅動硒產業高質量發展;組織富硒農產品參加各地展示展銷活動,推廣贛南富硒;實施強農戰略,引進策劃公司對贛南富硒進行整體包裝策劃等內容,做好硒資源的有效保護和合理利用工作。
2022年贛州市富硒產業發展指導性任務表
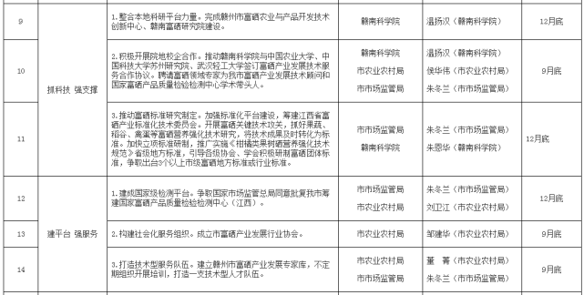
2022年贛州市富硒產業發展重點任務責任分工表

信息來源:贛南日報,轉載此文是出于傳遞更多信息之目的。若有來源標注錯誤或侵犯了您的合法權益,請與本網聯系,我們將及時更正、刪除,謝謝!郵箱地址:whzdxn@126.com



